OD(中国)官方
走进中天
集团简介
董事长致辞
中天之路
组织架构
业务布局
荣誉展示
企业文化
中天故事
匠筑精品
流金岁月
中天人物
司庆盛况
庆典寄语
党建引领
党建动态
先进事迹
红色记忆
动态信息
集团要闻
公示公告
图片新闻
公司视频
媒体关注
平面刊物
服务领域
工程服务
地产置业与社区服务
延伸服务
服务领域
工程服务
地产置业与社区服务
新材料新能源
PPP
教育
可持续发展
项目管理标准化
技术创新
深化设计
装配式建造
绿色建筑
数字建造
EPC
布局海外
大客户合作
爱心中天
慈善综述
爱心历史
数说慈善
典型项目
暖心故事
加盟中天
乐活中天
职等你来
OD(中国)官方
走进中天
集团简介
董事长致辞
中天之路
组织架构
业务布局
荣誉展示
企业文化
中天故事
匠筑精品
流金岁月
中天人物
司庆盛况
庆典寄语
建党100周年
建党动态
先进事迹
红色记忆
动态信息
集团要闻
公示公告
图片新闻
公司视频
媒体关注
平面刊物
服务领域
工程服务
地产置业与社区服务
延伸服务
服务领域
工程服务
地产置业与社区服务
新材料新能源
PPP
教育
可持续发展
项目管理标准化
技术创新
深化设计
装配式建造
绿色建筑
数字建造
EPC
布局海外
大客户合作
爱心中天
慈善综述
爱心历史
数说慈善
典型项目
暖心故事
加盟中天
乐活中天
职等你来
NEWS
动态信息
集团要闻
公示公告
图片新闻
公司视频
媒体关注
平面刊物
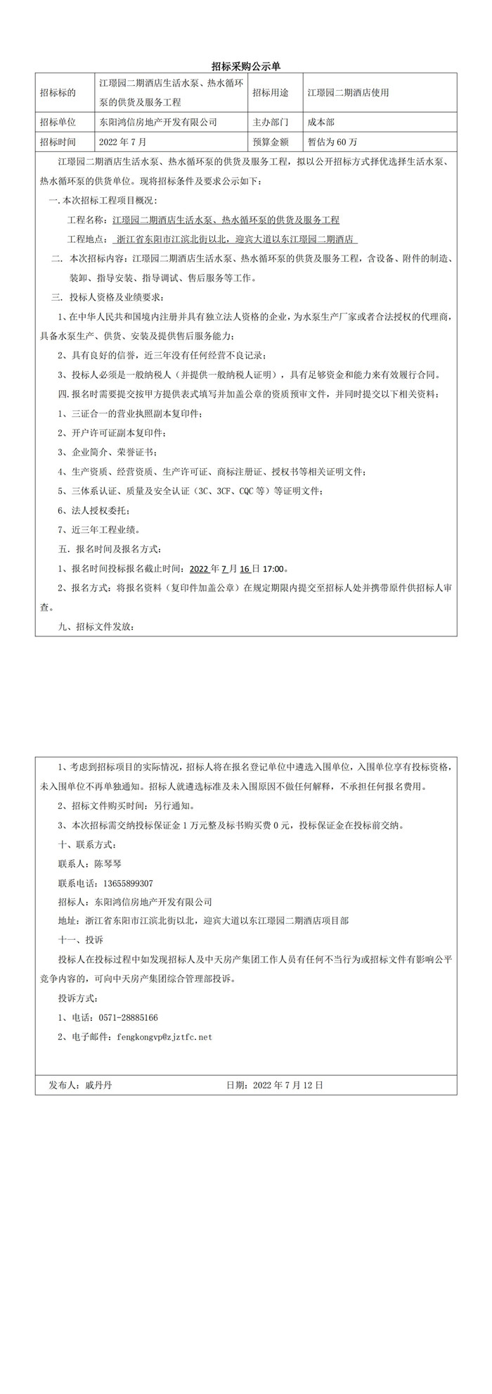
江璟园二期酒店生活水泵、热水循环泵的供货及服务工程招标公示
发布时间:2022/07
上一篇
返回
下一篇
法律声明
隐私政策
云开买球入口(中国)官方网站网页版登录入口/手机版
|
IM网页版页面登录
|
足球网
|
中欧网页版
|
乐竞官网
|
足球网
|
江南官方站网页版登录入口
|
OD官方网页版
|
乐竞平台
|